Formación de interés para las empresas
|
17/03/2026 |
Presencial |
CentroBit Menorca Polígono Industrial, La Trotxa. Av. des Camp Verd. Núm. 4. 07730 Alaior |
Dirección General de Proyectos Estratégicos, Fondos Europeos y Simplificación Administrativa |
||
|
06/03/2026 |
Presencial |
Salón de actos CAEB Palma (Calle Aragón, 215) |
CAEB y la Dirección General de Proyectos Estratégicos, Fondos Europeos y Simplificación Administrativa |
Horario: 9.30h a 11.30h |
|
|
24/03/2026 |
En línea |
𝗖𝗘𝗦𝗔𝗠 𝗪𝗼𝗿𝗸𝘀𝗵𝗼𝗽: 𝗘𝘂𝗿𝗼𝗽𝗲𝗮𝗻 𝗙𝘂𝗻𝗱𝗶𝗻𝗴𝗿𝗲 𝗦𝗠𝗘𝘀. |
Horario: de 9.00h a 11.00h |
||
|
Jornada Técnica sobre el Análisis del Decreto Ley 8/2025, para acelerar proyectos estratégicos |
23/02/2026 |
Presencial |
Auditorio del ParcBit (ctra. Valldemossa, km 7,4, Palma) |
Dirección General de Proyectos Estratégicos, Fondos Europeos y Simplificación Administrativa |
Horario: 9.30h a 13.30h |
|
12/02/2026 |
Presencial |
Aula de PIMEM, Camino Viejo de Bunyola 37B – 1ª Planta (Poligon Son Castelló) |
Pimem y la Dirección General de Proyectos Estratégicos, Fondos Europeos y Simplificación Administrativa |
Horario: de 10.00h a 13.45h |
|
|
Jornada Informativa - HORIZONTE EUROPA |
29/01/2026 |
En línea |
European Innovation Council (EIC) y Junta de Andalucía |
Horario: 10.00h a 12.30h | |
|
27/01/2026 Presentación en línea,15/01/2026 (de 9 ha 10.20 h) |
En línea y Presencial (Mallorca) En línea (otras islas) |
LabPyme |
|||
|
26 y 27/11/2025 |
Presencial |
Mallorca. Finca Son Mir |
Conselleria de Agricultura, Pesca y Medio Natural |
Horario: 9.00h a 19.00h | |
|
Jornada Empresa, ética y comunicación: comunicación efectiva en la era digital |
21/11/2025 |
Presencial |
Sala Tramuntana, Real Club Nàutic de Palma |
La Conselleria de Empresa, Autónomos y Energía, a través de la Agencia de Desarrollo Regional de las Illes Balears (ADR Balears) |
Horario: 11.30h a 14.00h |
|
27/10/2025 |
Presencial |
Espacio "Francesc Quetglas" C. de Manacor, 156 Palma |
Conselleria d’Agricultura, Pesca i Medi Natural |
Horario: 9.00h a 14.00h | |
|
Programa de Formación en Transformación Digital & Inteligencia Artificial |
21/10/2025 |
En línea y Presencial (Mallorca) En línea (otras islas) |
A determinar |
LabPyme |
|
|
Registro de jornadas: Cómo adaptarnos a la nueva regulación con Kit Digital |
10/07/2025 |
En línea |
Oficina Acelera Pyme de la Cambra de Comerç de Mallorca |
Horario: 11.00h |
|
|
Jornada informativa sobre las posibilidades de financiación para empresas de las Illes Balears |
08/05/2025 |
Presencial | Sala de Prensa del Parque Bit |
La Fundación Bit, Centro para el Desarrollo Tecnológico y la Innovación (CDTI) i la Dirección General de Innovación y Transformación Digital |
Horario: 10.00h |
|
Jornadas de Economía y Defensa: Beneficios y externalidades del ecosistema de I+D+i |
34/02/2025 |
Presencial | Aula de Graus del Edificio Gaspar Melchor de Jovellanos (UIB, Palma) |
Facultad de Economía y Empresa de la Universidad de las Islas Baleares (UIB) |
Horario: de 12.00 a 14.00h |
|
03/03/2025 |
Presencial | IFOC Palmanova C. Diego Salvá Lezaun, n.2 07181 Palmanova |
Institut de Formació i Ocupació de Calvià (IFOC) |
Horario: de 16.00 ha 20.00h |
|
|
30/01/2025 |
En línea |
Cámara de Comercio de Menorca |
Horario: 9.30h A 11.30h |
||
|
27/01/2025 - |
En línea y Presencial (Mallorca) En línea (otras islas) |
LabPyme |
Martes y Jueves: 15.30h a 19.30h |
||
|
Sesión informativa sobre las convocatorias Innovative Health Initiative (IHI), call 9 y call 10 |
22/01/2025 |
En línea |
CATALONIA.HEALTH, en colaboración con el Centro para el Desarrollo Tecnológico y la Innovación (CDTI) y ACCIÓ |
Horaria: 11.00 a 13.00h |
|
|
02/12/2024 |
Presencial |
Archivo del Reino de Mallorca Calle de Ramon Llull, 3, 07001 Palma. |
Europe Direct Illes Balears (Govern de las Illes Balears); Fundació Bit y Enterprise Europe Network Illes Balears |
Horario: 9.00 a 12.30h |
|
|
Sesión informativa Convocatoria Media 2025: Films on the move |
27/11/2024 |
En línea |
Europa Creativa Media (Comisión Europea) |
Horario: 15.30 a 17.00h Idioma: inglés |
|
|
25/11/2024 - 14/04/2025 |
Presencial y en línea |
LabPyme |
Martes, jueves y viernes |
||
|
Sesión informativa Convocatoria Media 2025: Innovative Tools and Business Models |
21/11/2024 |
En línea |
Europa Creativa Media (Comisión Europea) |
Horario: 11.30h a 13.00h
|
|
|
Sesión informativa Convocatoria Media 2025: Media Literacy y Journalism Partnerships |
14/11/2024 |
En línea |
Europa Creativa Media (Comisión Europea) |
Horario: Literacy: 10.30 a 12.00h Journalism: 14.00h-15.30h Idioma: inglés |
|
|
Sesión informativa Convocatoria Media 2025: Media Freedom Rapid Response Mechanism |
12/11/2024 |
En línea |
Europa Creativa Media (Comisión Europea) |
Horario: 10.00h a 11.30h
|
|
|
Sesión informativa Convocatoria Media 2025: Video Games and Immersive Content Development |
06/11/2024 |
En línea |
Europa Creativa Media (Comisión Europea) |
Horario: 10.00h a 11.30h
|
|
|
05/11/2024 |
Presencial |
Plaza de La Vila. Porreres (Mallorca) |
Oficina Acelera Pyme Y Consell de Mallorca |
Horario: 13.30h |
|
|
27/11/2024 |
Presencial |
Mallorca: C/ Laura Bassi 07121 ParcBit |
Fundació BIT (Fundació Balear d'Innovació i Tecnologia) |
Horario: 9.00 a 14.00h |
|
|
30/10/2024 |
Presencial |
Menorca: Av. des Camp Verd, 4, 07730 Alaior |
Fundació BIT (Fundació Balear d'Innovació i Tecnologia) |
Horario: 9.00 a 14.00h |
|
|
23/10/2024 |
Presencial |
Sala Polivalent Can Ramis de Alcúdia |
Cámara de Comercio Mallorca |
Horario: 10.00h |
|
|
Sesión formativa: Ayudas 2024. Ayudas de Estado e Incentivos Regionales |
04/10/2024 |
Presencial i En Línia |
Salón de actos Caeb |
Dirección General de Fondos Europeos y la Confederación de Asociaciones Empresariales de Baleares (CAEB) |
Horario: 10.00h a 12.30h |
| Conferencia Más allá del Horizonte |
28/11/2024 |
Presencial |
Palacio de Exposiciones y Congresos Oviedo |
Gobierno de España
|
Horario: 9.00 a 17.45h |
| Jornada de fiscalidad de la innovación y REIB |
08/10/2024 |
Presencial |
Edificio Disset, A6. 07121 – ParcBIT. Illes Balears |
Clusters de las Illes Balears y Turistec |
Horario: 9.30 a 12.30h |
| Píldoras de formación en Sostenibilidad: Economía Circular |
Mallorca:06/11/2024 Menorca:20/11/2024 |
Presencial |
Mallorca: C/ Laura Bassi 07121 ParcBit
|
Fundació BIT (Fundació Balear d'Innovació i Tecnologia) |
Horarios:
Menorca: 15.00 a 20.00h |
|
Píldoras de formación en Sostenibilidad: Eficiencia Energética |
Mallorca:23/10/2024 Menorca:30/10/2024 |
Presencial |
Mallorca: C/ Laura Bassi 07121 ParcBit
|
Fundació BIT (Fundació Balear d'Innovació i Tecnologia) |
Horarios:
Menorca: 15.00 a 20.00h |
|
Sesión formativa sobre Ayudas de Estado e Incentivos regionales |
04/10/2024 | Presencial y En Línea | CAEB, Salón actos C/Aragón, 215 07008 Palma |
Dirección General de Fondos Europeos y CAEB |
Horario: 10.00h a 12.30h |
| 08/08/2024 | En Línea |
Acelera Pyme y Consell de Mallorca |
Horario: 10.30h |
||
|
Webinar informativo sobre el nuevo Kit Digital y Kit Consulting para tu transformación digital |
15/07/2024 | En línea |
Acelera Pyme y Consell de Mallorca |
Horario: 11.00h |
|
| 29/05/2024 | En Línea |
Proyecto I-STARS, cofinanciado por la Unión Europea, y del que forma parte Cambra Mallorca |
Horario: 15.00h a 17.00h Idioma: Inglés |
||
| 16/05/2024 | En línea |
Minsiterio de Agricultura, Pesca y Alimentación |
Horario: 12.00h |
||
| 16/04/2024 | Presencial |
Salón de actos Consejería de Empresa, Ocupación y Energía. Plaça de Son Castelló, 1 Palma |
Consejería de Empresa, Ocupación y Energía |
Horario: 11.00h a 14.00h | |
|
El Plan de Recuperación de España. Un impulso a la competitividad de la Unión Europea |
14/03/2024 | En Línea y presencial |
Auditorio Rafel del Pino C/ Rafael Calvo, 39A Madrid |
La Representación de la Comissió Europea en España |
Horario:9.30h a 15.00h |
| 16-18/04/2024 | Presencial y En Línea |
Maison du Bois, Av. des Volontaires 2, 1040 Etterbeek, Bélgica |
Comisión Europea (DG Regio) |
Horari: 9.00h a 17.00h | |
|
Jornada sobre comunidades energéticas y autoconsumos colectivos en Polígonos industriales |
28/02/2024 | Presencial y En Línea |
Consejería Empresa, Empleo y Energía Plaza de Son Castelló, 1 Palma |
Oficina per a la Transició Energètica Institut Balear de l’Energia |
Horario: 9.30h a 14.00h |
|
Sesión Informativa de la 1ra Convocatoria Programa Interreg NEXT-MED 2021-27 |
20/02/2024 | Presencial |
CaixaForum C. Eduardo Primo Yúfera, 1A València |
Interreg NEXT-MED | Horario: 9.45h a 17.00h |
|
Webinar informativo: Presentación convocatoria "Última Milla" |
06/02/2024 | En Línea | SEGITTUR | Horario: 11.00h | |
| 06/02/2024 | Presencial |
CEIP Ses Marjades |
Acelera Pyme | Horario: 19.00h a 20.30h | |
| 06/02/2024 | En línea y Presencial |
Cambra Menorca Miquel Verí, 3A Maó |
Cambra Menorca y Acelera Pyme | Horario: 9.30h a 10.30h | |
| 06/02/2024 | Presencial |
PalmaActiva C Socors,22 |
PalmaActiva y Jóvenes EEmpresarios | Horario: 9.00h a 11.00h | |
| 26/01/2024 | En Línea | Comisión Europea |
Horario: 9.00h a 18.00h |
||
| 25-26/01/2024 | En línea y presencial | Centro Bit Menorca | Fundación Bit | ||
|
Curso de transformación digital para responsables de empresas |
29/01/2024 | En línea y presencial | Cámara de Menorca | Cámara de Menorca | |
| 16/01/2024 | En Línea | Cámara de Comercio Mallorca | Horario:9.30h | ||
| 11/01/2024 | En Línea | Agencia Estatal de Investigación (AEI) | Horario: 11.00h | ||
| Jornada Inteligencia Artificial y Ciberseguridad en la empresa y en la Adminsitración Pública | 15/12/2023 | Presencial | Salón de actos Edificio Jovellanos UIB | Universidad de las Illes Balears (Facultad de Derecho) | Horario: 9.30h a 18.30h |
| Búsqueda en la realidad. Soluciones digitales a los retos europeos | 5-6/02/2024 | Línea | Presidencia belga UE y la Comissió Europea | ||
| Networking Creatividad Compartida | 18/12/2023 | Línea | Oficina Acelera Pyme Rural Mallorca Activa - Consell de Mallorc | Horario: 18.00h | |
| Taller de Ciberseguridad para pymes | 29/11/2023 | Presencial | Auditorio Municipal Porreres | Oficina Acelera Pyme Rural Mallorca Activa - Consell de Mallorca | Horario: 19.00h a 20.30h |
| El programa Kit Digital para el sector comercio | 16/11/2023 | Línea | Red.es (medio propio adscrito al Ministerio de Asuntos Económicos y Transformación Digital) | Horario de 11.00h a 12.00h | |
| I-Talent, Gestió del Talent a l'empresa | 13/11/23 i 20/11/23 | Presencial | Conselleria de Empresa, Ocupación y Energía | Instituto de Innovación Empresarial de las Illes Balears | Horario de 16:00h a 19:00h |
| Webinar: Horizon Europe Baleares Cluster 5 y 6 | 07/11/2023 | Línea | La Dirección General de Investigación, Innovación y Transformación Digital y el Centro para el Desarrollo Tecnológico y la Innovación (CDTI), con el apoyo de la Fundación Bit | A las 10h | |
| Genera contenido de calidad para Instagram de tu campaña de Navidad | 14/11/2023 | Línea | Acelera Pyme, Consell Insular de Mallorca | A las 13:30h | |
| Programa I-Stars para pymes turísticas | 15/11/2023 | Línea | I-STARS | Ver página de los cursos | |
| Noviembre IA. Inteligencia Artificial al servicio de las pimes |
03/11/2023 | Presencial | Auditorio Parque Bit | Conselleria de Economía, Hacienda e Innovación a través de la Dirección General de Investigación, Innovación y Transformación Digital, y con la colaboración de la Fundació Bit. | Horario de 10.00h a 13.30h |
| Última llamada. Fondos Next Generation 2024 | 26/10/23 | Línia | 7Experts | 12h | |
| Jornada de Empresas Innovadoras (Clústers Day 2023) | 10/11/23 | Presencial | Auditorium del Parc Bit | Conselleria de Economía, Hacienda e Innovación y la Dirección General de Investigación, Innovación y Transformación Digital, y con la colaboración de la Fundación Bit y las Agrupaciones Empresariales Innovadoras de las Illes Balears (AEIB) | De 9h a 14:30h |
| Consultas subvenciones energía y cambio climático | Martes no festivos | Línea | Conselleria de Empresa, Empleo y Energía | De 13:30h a 14:30h | |
| Inteligencia Artificial al servicio de las pymes | 03/11/23 | Presencial | Auditorium del Parc Bit | Conselleria de Economia, Hacienda e Innovación, a través de la Dirección General de Investigación, Innovación y Transformación Digital, y con la colaboración de la Fundación Bit | De 10h a 13:30h |
| Foro Tecnológico Mallorca 2023 | 26/10/23 | Presencial | Hotel Gran Meliá Victoria | ASLAN | De 8:45h a 17:00h |
| Monitorizando el tránsito circular | 9/11/23 | Presencial | Parque de Tecnologias Ambientales de Mallorca | IMPULSA BALEARS | A les 9h |
| ¿Por qué y como elevar la ambición circular de la planta hotelera balear? | 16/10/23 | Presencial | FEHM | IMPULSA BALEARS | A les 9:30h |
| Capacitación y formación empresarial en innovación y sostenibilidad | Del 24/10/23 al 30/11/23 | Presencial | Sala de Formación de la Fundación Bit | Dirección General de Investigación, Innovación y Transformación Digital con la colaboración de la Fundación Bit | 12 jornades de 180 minuts en horari de 15h a 18h |
| Gestión de la sostenibilidad empresarial | 24/10/23 |
Línea | Facultad deEconomía y Empresa y la Facultad de Turismo de la UIB, y Eticentro |
De 18:00h a 19:30h | |
| Internet de las cosas | 17/10/23 | Presencial | Sala de Prensa Parc Bit (Centre Empresarial Son Espanyol) | Conselleria de Economia, Hacienda e Innovación, a través de la Dirección General de Investigación, Innovación y Transformación Digital, con la colaboración de la Fundación Bit | De 10:45h a 12:45h |
| Infoday Nacional CDTI Clúster 4 Industria 2024 | 19/10/23 | Presencial | Salón de actos del CDTI | Centro para el Desarrollo Tecnológico Industrial | De 10h a 14h |
| RURAL'UP | Del 9/10/23 al 29/11/23 | Presencial | Centre BIT Raiguer-Inca | CaixaBank, IDI y SOIB, y la participación de empresas del sector agrario y agroalimentario | De 17h a 20h |
| Guía de buenas prácticas en innovación para Destinos Turísticos Inteligentes | 21/09/23 | Línea | SEGITTUR y la Fundación COTEC |
De 12:30h a 14h | |
| Next Generation Innovators Summits | 10/10/23 | Presencial | Reina Sofía Museum Auditorium (Madrid) | Ministerio de Ciencia e Innovación | De 9h a 22:30h |
| Presentación del programa de aceleración de startups | 12/09/23 | Línea | Escola d'Organització Industrial | A las 9h | |
| Curso de estructuración de proyectos de innovación para la presentación a convocatorias competitivas 2023 | 7 sesiones entre el 2 y el 20 de octubre de 2023 | Presencial | Parc Bit (Mallorca) y Centre Bit (Menorca) | Fundació BIT | |
| Innovación en el modelo de negocio: claves, metodología y herramientas | 28/09/23 | En línea | FUEIB | Horario: de 12h a 14h | |
| La digitalización como proceso transformador del sector agro | 21/09/23 | Presencial | Centre Capvespre Sóller (Mallorca) | AnySolution,Cooperatives Agro-alimentàries Illes Balears, Cooperativa Agrícola de Soller y Mallorca New Potatoes | Horario: d'11h a 13h |
| De la sostenibilidad a la regeneración: como impulsar proyectos sostenibles y transformadores | 14/09/23 | En línea | FUEIB | Horario: de 12h a 14h |
Jornada informativa Fondo Tecnológico-Comercio
El pasado 12 de mayo de 2023 tuvo lugar la sesión informativa sobre las ayudas destinadas a apoyar e impulsar la competitividad y modernización, a través de la transformación digital y sostenible de las pequeñas y medianas empresas de comercio y de las asociaciones sin ánimo de lucro, tanto de la convocatoria 2022 recientemente concedida como de la prevista para el 2023.
Jornada CAEB-OIE: «Panorama general sobre los fondos Next Generation EU»
El pasado 9 de mayo de 2023 tuvo lugar una jornada sobre el «Panorama general sobre los fondos Next Generation EU», organizada en el marco del convenio firmado entre la Conselleria de Fondos Europeos, Universidad y Cultura y la CAEB, en materia de apoyo a las empresas de las Illes Balears para incrementar sus posibilidades de acceso a los fondos europeos.
Ciclo (IN) formativo para empresas
Sesiones formativas e informativas “Los fondos Next Generation EU, una oportunidad de transformación para las empresas de las Islas Baleares” dirigidas a las pymes de la comunidad autónoma
El objetivo de estas sesiones formativas es acercar a las pymes información práctica que les facilite participar de las convocatorias de ayudas financiadas con los fondos Next Generation EU.
La finalidad es animar y asesorar a las empresas para que preparen proyectos para poder presentarse a convocatorias de ayudas públicas financiadas con fondos europeos y no perder la oportunidad de encontrar el encaje de sus proyectos a cada una de las convocatorias.
El ciclo se compone de tres sesiones de una hora y media, en las cuales se abordan temas de especial interés para las empresas de una forma especializada y concentrada. Cada sesión se divide en tres partes: una parte formativa, seguida de otra de carácter informativo y, finalmente, un turno abierto de palabras con el objetivo de reservar un espacio para la resolución de dudas y permitir el diálogo.
Descargar programa INSCRIPCIÓN
Materiales del ciclo: |
||
| Sessión 03/10/2022 | ||
|
Sessión 07/11/2022 |
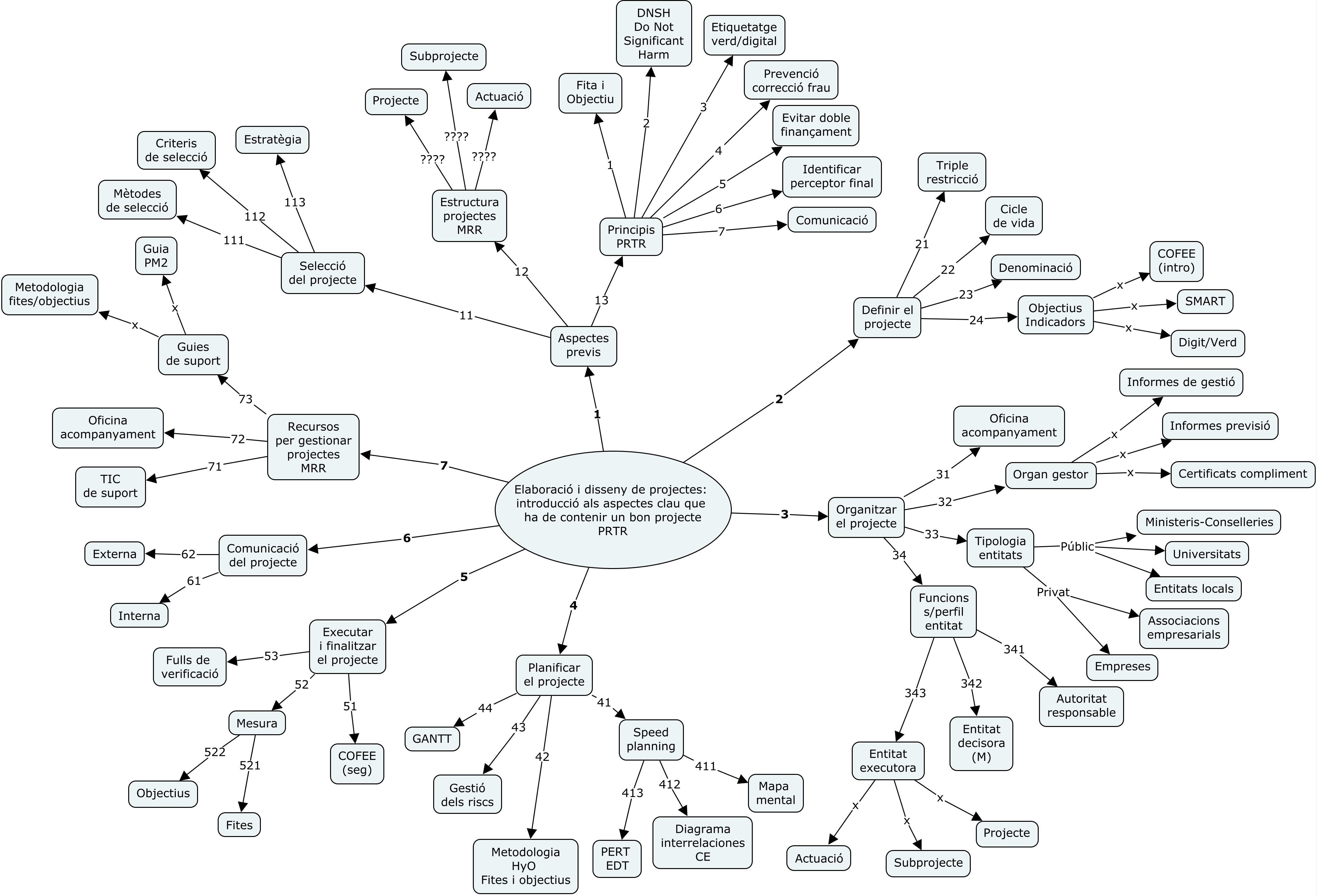
Otros documentos de información práctica: Esquema proyectos PRTR (visión estructura organismos gestores hasta a empresa) Metodología de gestión de hoitos y objectivos del PRTR Guía de gestióon de proyects (genérico - CE) v 3.0.1 Herramienta para hacer mapas menales y conceptuales: CMAPTOOLS |
|
|
Sessión12/12/2022 |
||
Jornada informativa Fondo Tecnológico-Comercio
El pasado 12 de mayo de 2023 tuvo lugar la sesión informativa sobre las ayudas destinadas a apoyar e impulsar la competitividad y modernización, a través de la transformación digital y sostenible de las pequeñas y medianas empresas de comercio y de las asociaciones sin ánimo de lucro, tanto de la convocatoria 2022 recientemente concedida como de la prevista para el 2023.
Jornada CAEB-OIE: «Panorama general sobre los fondos Next Generation EU»
El pasado 9 de mayo de 2023 tuvo lugar una jornada sobre el «Panorama general sobre los fondos Next Generation EU», organizada en el marco del convenio firmado entre la Conselleria de Fondos Europeos, Universidad y Cultura y la CAEB, en materia de apoyo a las empresas de las Illes Balears para incrementar sus posibilidades de acceso a los fondos europeos.
Ciclo (IN) formativo para empresas
Sesiones formativas e informativas “Los fondos Next Generation EU, una oportunidad de transformación para las empresas de las Islas Baleares” dirigidas a las pymes de la comunidad autónoma
El objetivo de estas sesiones formativas es acercar a las pymes información práctica que les facilite participar de las convocatorias de ayudas financiadas con los fondos Next Generation EU.
La finalidad es animar y asesorar a las empresas para que preparen proyectos para poder presentarse a convocatorias de ayudas públicas financiadas con fondos europeos y no perder la oportunidad de encontrar el encaje de sus proyectos a cada una de las convocatorias.
El ciclo se compone de tres sesiones de una hora y media, en las cuales se abordan temas de especial interés para las empresas de una forma especializada y concentrada. Cada sesión se divide en tres partes: una parte formativa, seguida de otra de carácter informativo y, finalmente, un turno abierto de palabras con el objetivo de reservar un espacio para la resolución de dudas y permitir el diálogo.
Descargar programa INSCRIPCIÓN
Materiales del ciclo: |
||
| Sessión 03/10/2022 | ||
|
Sessión 07/11/2022 |
Otros documentos de información práctica: Esquema proyectos PRTR (visión estructura organismos gestores hasta a empresa) Metodología de gestión de hoitos y objectivos del PRTR Guía de gestióon de proyects (genérico - CE) v 3.0.1 Herramienta para hacer mapas menales y conceptuales: CMAPTOOLS |
|
|
Sessión12/12/2022 |
||
celer
