Les lleis 39/2015 i 40/2015 introdueixen una gran quantitat de novetats, especialment en matèria d’Administració Electrònica.

Per adaptar-se a les exigencies d'aquestes noves lleis i complir amb la normativa vigent en matèria d'Administració Electrònica, des del Servei de Sistemes d'Informació s'ha donat un nou enfoncament a l'esquema d'Administració Electrònica, que es tradueix en un nou disseny de l'esquema d'eines d'Administració Electrònica a la nostra Comunitat Autònoma.

La idea és apostar per eines més especialitzades, interconnectades entre sí, per oferir solucions flexibles que facilitin la implementació de procediments, tràmits i expedients electrònics.

Gestió d'entrada

Gestio entrada

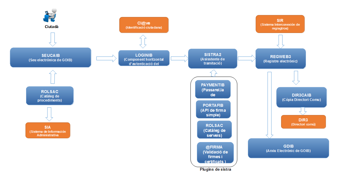
El ciutadà acudeix a la Seu electrònica i cerca el tràmit que vol realitzar. A través de l’assistent de tramitació emplena els formularis, adjunta documentació i paga taxes, si és necessari. Finalment, el ciutadà registra electrònicament el tràmit que està realitzant.

La Seu electrònica obté la informació sobre els procediments administratius de ROLSAC, que és el catàleg de procediments i serveis del Govern de les Illes Balears. Aquest catàleg està integrat amb el Sistema d’Informació Administrativa (SIA), de manera que un procediment que es publica al ROLSAC automàticament es dóna d’alta a SIA.

L’assistent de tramitació, guia al ciutadà durant la presentació d’un tràmit telemàtic associat a un procediment administratiu. Per identificar al ciutadà la plataforma de tramitació s’integra amb Cl@ve a través del component horitzontal d’identificació LoginIB amb la finalitat de facilitar les tasques d’acreditació enfront de l’administració al ciutadà. Després permetrà emplenar formularis, adjuntar documents, pagar taxes i finalment registrar d’entrada tota aquesta informació.

El registre electrònic REGWEB3, és l’encarregat de donar entrada a la documentació aportada pel ciutadà a dins l’administració. Per tal d’obtenir la informació de les oficines de registre i dels òrgans implicats en el procés de registre s’integra amb el Directori Comú (DIR3) a través de l’aplicació DIR3CAIB que facilita aquesta tasca.

Una altre camí d’entrada dels documents al Govern de les Illes Balears, és a través del Sistema d’Interconnexió de Registres (SIR). REGWEB3 està certificat per integrar-se amb aquest sistema, el que permet rebre i enviar anotacions de registre a oficines de registre de qualsevol administració.

Gestió interna

Gestio interna

Una vegada REGWEB3 accepta un registre arribat de manera electrònica genera el justificant de registre i l’emmagatzema a l’Arxiu Electrònic del Govern (GDIB). A continuació per donar sortida a l’anotació de registre l’enviarà junt amb la informació dels interessats i els annexos a l’aplicació de DISTRIBUCIO per a que aquesta arribi a l’òrgan gestor.

DISTRIBUCIO és un sistema de bústies. Aquestes bústies presenten una estructura jeràrquica i estan associades a una unitat orgànica i estan identificades amb el codi DIR3 d’aquella unitat. De manera que el contingut que entra per registre, va a parar a la bústia de la unitat orgànica a la qual va dirigit l’assentament registral. A cada bústia hi haurà personal que s’encarrega de gestionar la informació que arriba.

En el cas que la informació de l’anotació de registre estigui ben classificada, aquesta es podrà redirigir automàticament cap a unes bústies especials que permeten enviar directament aquesta informació al seu gestor (en el cas que es gestioni de manera manual) o directament a una aplicació de gestió electrònica d’expedients (en el cas que es gestioni de manera electrònica).

En el cas que la informació és gestioni des d’un gestor d’expedients electrònics. El Govern disposa de dues eines de gestió d’expedients electrònics d’expedients:

  • RIPEA: és una eina que permet crear expedients electrònics adaptats a la normativa ENI permetent la interoperabilitat d'expedients. Un expedient a RIPEA és una agrupació de carpetes i documents junt amb meta-dades que proporcionen informació que permet contextualitzar l'expedient i els documents que conté. El gestor d’expedients RIPEA no proporciona cap lògica de tramitació, són el tramitador o tramitadors de l’expedient els que han de decidir quins documents s’han d’incorporar, qui els ha de firmar, gestionar la temporització de les accions a fer damunt l’expedient, etc.
  • HELIUM: És una plataforma corporativa per a la gestió electrònica d’expedients administratius que facilita la seva implantació i ofereix als usuaris finals una vista homogènia entre els diferents expedients. Els expedients amb HELIUM segueixen un flux de tramitació que es defineix durant la fase d’anàlisi de la implantació de l’expedient a HELIUM i, per tant, requereixen d’un desenvolupament informàtic per posar en marxa un expedient.

També existeix la possibilitat de desenvolupar una eina de gestió d’expedients a mida, que haurà d’estar orientada a gestionar expedients electrònics adaptats a la normativa ENI i per tant s’haurà d’integrar amb l’Arxiu Electrònic per guardar els expedients. També disposarà de tota una sèrie d’eines que poden ser utilitzades durant la gestió de l’expedient:

  • PINBAL: és la Plataforma d’Interoperabilitat de les Illes Balears, permet consultar informació que està en poder d’altres administracions (Consulta de dades d’identitat, estar al corrent de pagaments amb la AEAT, informació cadastral, etc.). Disposa d’una consola web per fer les consultes i també d’una interfície de web service per a que les aplicacions puguin fer les consultes de manera automatitzada.
  • PORTAFIB: és el component de firma del Govern, per una banda ofereix una API simple per a que les aplicacions puguin firmar documents des de la pròpia aplicació tant en firma web com en firma amb servidor, de manera que tota la lògica de la firma està aïllada de l’aplicació, el que facilita molt les tasques de desenvolupament. Per una altra banda és l’eina de “portafirmes”, que s’utilitza quan el firmant del document és una persona aliena a l’aplicació i proporciona a l’usuari una bústia on li van arribant els documents que ha de signar. Una vegada l’usuari signa els documents, el PORTAFIB avisa a l’aplicació i aquesta els recupera. PORTAFIB no emmagatzema documents a l’Arxiu Electrònic, això és una tasca que correspon a l'aplicació de gestió d’expedients.
  • DIGITALIB: és una aplicació que permet realitzar còpies autèntiques de documents. També ofereix a les aplicacions de gestió d’expedients un component amb el qual es poden integrar per realitzar còpies autèntiques des del propi gestor d’expedients.

Finalment tenim GDIB que és l’Arxiu Electrònic del Govern, que permet emmagatzemar per mitjans electrònics tots els documents utilitzats en les actuacions administratives. Aquests arxius electrònics, destinats a cobrir el conjunt del cicle de vida dels documents electrònics vénen a ser complementaris i equivalents als arxius convencionals.

L’Arxiu Electrònic, emmagatzema els documents electrònics de cada expedient, permetent la seva recuperació i consulta. També garanteix la seguretat (integritat, disponibilitat i confidencialitat), la custòdia i la conservació a llarg termini. Ofereix tota una capa de serveis a les aplicacions per poder interactuar amb ell. Per facilitar la tasca als desenvolupadors s’ha creat un Plugin d’Arxiu que facilita tota la tasca d’integració d’una aplicació amb l’Arxiu Electrònic.

Gestió de sortida

Gestio sortida

Durant la tramitació dels expedients pot ser necessària la comunicació amb l’interessat, ja sigui una persona jurídica, una persona física o una altra administració. Per això disposam d’una eina NOTIB que permet realitzar comunicacions i notificacions electròniques als interessats d’un expedient. Aquesta eina aporta una interfície web per a que un usuari pugui realitzar notificacions electròniques i també una capa de serveis web per a que des d’una aplicació de gestió d’expedients es puguin fer comunicacions o notificacions electròniques des de la mateixa aplicació.

NOTIB a la vegada s’integra amb NOTIFIC@ el que permet realitzar notificacions al Punto de Acceso General (PAG), a la Dirección Electrónica Habilitada (DEH) i a través d’un Centro de Impresión y Ensobrado (CIE). També permet publicar notificacions a la Carpeta Ciutadana del Govern (CARPETA). Els interessats podran veure a través de la CARPETA l'estat dels seus procediments, accedir als seus expedients, registres, etc.

Quan NOTIB fa una notificació sempre la registra de sortida a través de REGWEB3, i en el cas que sigui una comunicació a una altra administració, aquesta s’envia a l’altra administració a través del Sistema d’Interconnexió de Registres.

El ciutadà haurà d’acudir a llegir la notificació a algun d’aquests llocs. Quan el ciutadà llegeixi la notificació, NOTIB serà avisat de manera automàtica i s’encarregarà de notificar a l’aplicació de gestió d’expedients que ha enviat la notificació de qualsevol canvi en l’estat de la notificació que ha enviat al ciutadà.

Per enviar dades a altres administracions s'utilitzarà EMISERV que implementa el protocol SCSP per l'intercanvi de dades entre administracions.

El Portal de dades obertes del Govern de les Illes Balears té com a objectiu fomentar la reutilització de la informació pública i augmentar la transparència del Govern de les Illes Balears i disposa d’un catàleg de dades obertes procedents de diferents organismes públics en formats oberts i estructurats amb l'objectiu de millorar les relacions amb els ciutadans, augmentar la transparència de l'Administració Pública, incrementar la interoperabilitat de les administracions, generar valor afegit i oferir un marc de governança oberta i de servei al ciutadà.