SECOVIB

Eina de comptabilitat vitivinícola

Descripció funcional

La funcionalitat de l'aplicació consisteix en gestionar tot el procés de producció del vi així com els controls que realitzen els organismes públics per a garantir la marca de qualitat que s'otorga al producte. Per una altra part el sistema permet realitzar els tràmits associats al control de forma automatitzada mitjançant la integració amb la plataforma SISTRA, arribant al nivell 5 de l'administració electrònica.

 

A l'aplicació se defineixen diferents rols en funció del paper que té cada actor. Així, els bodeguers poden introduir la informació de producció del vi (des de les entrades de raïm a l'establiment fins a la seva comercialització), les denominacions d'origen poden controlar la qualitat del producte elaborat, mentre que l'administració responsable pot rebre tota la informació de seguiment i control que necessita en temps real.

 

logo.png


Versió: 2.0
Llicència: Modified BSD

Tecnología: 
J2EE
   Base de dades:  Oracle, PostgreSQL

Repositori:

IBIT

 

L'operativa consisteix en que cada vegada que qualque actor realitza una acció en el procés de producció del vi ho ha d'indicar a l'aplicació, d'aquesta forma se disposa de tota la informació que se necessita per a realitzar els controls pertinents sense haver de tornar a fer la introducció d'informació. La idea és que només introduint una vegada una xifra, aquesta se pugui recuperar per a fer consultes, per emprar a altres accions i per realitzar les tramitacions amb els organismes que ho requereixen.

 

Característiques principals

- Permet gestionar la bodega en el seu dia a dia.

- Genera automàticament els llibres de la comptabilitat per l'Administració.

- Auto-completa els llibres d’Imposts Especials.

- Dota d'eines per gestionar la Seguretat Alimentària i els APPCCs de la bodega.

- Permet consultar la traçabilitat completa de qualsevol partida en pocs segons.

- Genera les declaracions amb Agricultura mitjançant Sistra.

 

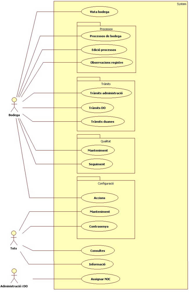
Esquema general de l'aplicació

 

esquema

Captures de pantalla

 

secovib
secovib
Traçabilitat
Vista d'establiment
secovib
secovib
Vi disponible
Tràmit electrònic amb SISTRA