Formació d'interès per a empreses
|
17/03/2026 |
Presencial |
CentreBIT Menorca Polígon Industrial, La Trotxa. Av. des Camp Verd. Núm. 4. 07730 Alaior – Menorca |
Direcció General de Projectes Estratègics, Fons Europeus i Simplificació Administrativa |
Horari: 10.00h a 12.30h | |
|
Noves oportunitats per invertir en balears: presentació del Decret llei de projectes estratègics |
06/03/2026 |
Presencial |
Saló d'actes CAEB, Palma (Carrer d'Aragó, 215) |
CAEB i la Direcció General de Projectes Estratègics, Fons Europeus i Simplificació Administrativa |
Horario: 9.30h a 11.30h |
|
24/03/2026 |
En línia |
𝗖𝗘𝗦𝗔𝗠 𝗪𝗼𝗿𝗸𝘀𝗵𝗼𝗽: 𝗘𝘂𝗿𝗼𝗽𝗲𝗮𝗻 𝗙𝘂𝗻𝗱𝗶𝗻𝗴𝗿𝗲 𝗦𝗠𝗘𝘀 |
Horari: de 9.00h a 11.00h | ||
|
Jornada Tècnica sobre l'Anàlisi del Decret Llei 8/2025, per accelerar projectes estratègics |
23/02/2026 |
Presencial |
Auditori del ParcBit (ctra. de Valldemossa, km 7,4, Palma) |
Direcció General de Projectes Estratègics, Fons Europeus i Simplificació Administrativa |
Horari: 9.30h a 13.30h |
|
Com aprofitar les oportunitats de la contractació pública per fer créixer la teva PIME i eines de IA |
12/02/2026 |
Presencial |
Aula de PIMEM, Camí Vell de Bunyola 37B – 1a Planta (Poligon Son Castelló) |
Pimem i la Direcció General de Projectes Estratègics, Fons Europeus i Simplificació Administrativa |
Horari: de 10.00h a 13.45h |
|
Jornada Informativa – HORITZÓ EUROPA |
29/01/2026 |
En línia |
European Innovation Council (EIC) i Junta d'Andalusia |
Horari: 10.00h a 12.30h | |
|
27/01/2026 Presentació en línia,15/01/2026 (de 9 h a 10.20 h) |
En línia i presencial (Mallorca) En línia (altres illes) |
LabPyme |
|||
|
26 i 27/11/2025 |
Presencial | Mallorca. Finca Son Mir |
Conselleria d’Agricultura, Pesca i Medi Natural |
Horario: 9.00h a 19.00h | |
|
Jornada Empresa, ètica i comunicació: comunicació efectiva en l’era digital |
21/11/2025 |
Presencial | Sala Tramuntana, Real Club Nàutic de Palma |
La Conselleria d'Empresa, Autònoms i Energia, a través de l'Agència de Desenvolupament Regional de les Illes Balears (ADR Balears) |
Horari: 11.30h a 14.00h |
|
27/10/2025 |
Presencial | Espai "Francesc Quetglas" C. de Manacor, 156 Palma |
Conselleria d’Agricultura, Pesca i Medi Natural |
Horari: 9.00h a 14.00h | |
|
Programa de Formació en Transformació Digital & Intel·ligència Artificial |
21/10/2025 |
En línia i presencial (Mallorca)
El línia (altres illes) |
A determinar |
LabPyme |
|
|
Registre de jornades: Com adaptar-nos a la nova regulació amb Kit Digital |
10/07/2025 |
En línia |
Oficina Acelera Pyme de la Cambra de Comerç de Mallorca |
Horari:11.00h |
|
|
Jornada sobre possibilitats de finançament per a empreses de Balears |
08/05/2025 |
Presencial | Sala de Premsadel Parc Bit |
La Fundació Bit,el Centre per al Desenvolupament Tecnològic i la Innovació (CDTI) i la Direcció General d'Innovació i Transformació Digital |
Horari: 10.00h |
|
Jornades d'Economia i Defensa: Beneficis i externalitats de l'ecosistema d'R+D+i |
24/02/2025 |
Presencial | Aula de Graus de l'Edifici Gaspar Melchor de Jovellanos (UIB, Palma) |
Facultat d'Economia i Empresa de la Universitat de les Illes Balears (UIB) |
Horari: de 12.00h a 14.00h |
|
03/03/2025 |
Presencial | IFOC Palmanova C. Diego Salvà Lezaun, n.2 07181 Palmanova |
Institut de Formació i Ocupació de Calvià (IFOC) |
Horari: de 16.00h a 20.00h |
|
|
30/01/2025 |
En línia |
Cambra de Comerç de Menorca |
Horari: 9.30 a 10.30h |
||
|
27/01/2025 - |
En línia i Presencial (Mallorca) El línia (altres illes) |
LabPyme |
Dimarts i dijous: 15.30h a 19.30h |
||
|
Sessió informativa sobre les convocatòries Innovative Health Initiative (IHI), call 9 i call 10 |
22/01/2025 |
En Línia |
CATALONIA.HEALTH, en col·laboració amb el Centro para el Desarrollo Tecnológico y la Innovación (CDTI) i ACCIÓ |
Horari: 11.00 a 13.00h |
|
|
02/12/2024 |
Presencial |
Arxiu del Regne de Mallorca Carrer de Ramon Llull, 3, 07001 Palma. |
Europe Direct Illes Balears (Govern de les Illes Balears); Fundació Bit i Enterprise Europe Network Illes Balears |
Horari: 9.00 a 12.30h |
|
|
Sessió informativa Convocatòria Media 2025: Films on the move |
27/11/2024 |
En línia |
Europa Creativa Media |
Horari: 15.30 a 17.00h Idioma: anglès |
|
|
25/11/2024 - 14/04/2025 |
Presencial i en línia |
LabPyme |
Dimarts, dijous i divendres |
||
|
Sessió informativa Convocatòria Media 2025: Innovative Tools and Business Models |
21/11/2024 |
En línia |
Europa Creativa Media |
Horari: 11.30 a 13.00h Idioma: anglès |
|
|
Sessió informativa Convocatòria Media 2025: Media Literacy i Journalism Partnerships |
14/11/2024 |
En línia |
Europa Creativa Media (Comissió Europea) |
Horaris: Literacy:10.30 a 12.00h Journalism: 14.00-15.30h Idioma: anglès |
|
|
Sessió informativa Convocatòria Media 2025: Media Freedom Rapid Response Mechanism |
12/11/2024 |
En línia |
Europa Creativa Media (Comissió Europea) |
Horari: 10.00 a 11.30h Idioma: anglès |
|
|
Sessió informativa Convocatòria Media 2025: Video Games and Immersive Content Development |
06/11/2024 |
En línia |
Europa Creativa Media (Comissió Europea) |
Horari: 10.00 a 11.30h Idioma: anglès |
|
|
05/11/2024 |
Presencial |
Plaça de la Vila. Porreres (Mallorca) |
Oficina Acelera Pyme i Consell de Mallorca |
Horari: 13.30h |
|
|
27/11/2024 |
Presencial |
Mallorca: C/ Laura Bassi 07121 ParcBit |
Fundació BIT (Fundació Balear d'Innovació i Tecnologia) |
Horari: 09.00h a 14.00h |
|
|
30/10/2024 |
Presencial |
Menorca: Av. des Camp Verd, 4, 07730 Alaior |
Fundació BIT (Fundació Balear d'Innovació i Tecnologia) |
Horari: 09.00h a 14.00h |
|
|
23/10/2024 |
Presencial |
Sala Polivalent Can Ramis dAlcúdia. |
Cambra de Comerç de Mallorca |
Horari: 10.00h |
|
|
04/10/2024 |
Presencial i En línia |
Saló d'actes Caeb |
Direcció General de Fons Europeus i la Confederació d'Associacions Empresarials de Balears (CAEB) |
Horari: 10.00h a 12.30h |
|
|
28/11/2024 |
Presencial |
Palau d'Exposicions i Congressos Oviedo C. Arturo Álvarez Buylla, |
Govern d'Espanya 12a Conferència del Programa Marc de Recerca i Innovació de la UE a Espanya. Horitzó Europa |
Horari: 9.00 a 17.45 h |
|
|
08/10/2024 |
Presencial |
Edifici Disset, A6. 07121 – ParcBIT. Illes Balears |
Clusters de les Illes Balears i Turistec |
Horari: 9.30 a 12.30h |
|
|
Mallorca:06/11/2024 Menorca:20/11/2024 |
Presencial |
Mallorca: C/ Laura Bassi 07121 ParcBit Menorca: Av. des Camp Verd, 4, 07730 Alaior |
Fundació BIT (Fundació Balear d'Innovació i Tecnologia) |
Horaris: Mallorca: 9.00 a 14.00h Menorca: 15.00 a 20.00h |
|
|
Píndoles de formació en Sostenibilitat: Eficiència Energètica |
Mallorca:23/10/2024 Menorca:30/10/2024 |
Presencial |
Mallorca: C/ Laura Bassi 07121 ParcBit
|
Fundació BIT (Fundació Balear d'Innovació i Tecnologia) |
Horaris:
Menorca: 15.00 a 20.00h |
| 04/10/2024 | Presencial i En Línia |
CAEB, Saló d'actes C/ Aragó, 215 |
Direcció General de Fons Europeus i CAEB |
Horari: 10.00h a 12.30h |
|
| 08/08/2024 | En línia |
Acelera Pyme i Consell de Mallorca |
Horari: 10.30h |
||
|
Webinar informatiu sobre el nou Kit Digital i Kit Consulting per a la teva transformació digital |
15/07/2024 | En línia |
Acelera Pyme i Consell de Mallorca |
Horari: 11.00h |
|
|
Avaluació de la política de sostenibilitat de la teva empresa |
29/05/2024 | En línia |
Projecte I-STARS, cofinançat per la Unió Europea, i del qual forma part Cambra Mallorca |
Horari:15h a 17h Idioma: anglès |
|
| 16/05/2024 | En Línia |
Ministeri d'Agricultura, Pesca i Alimentació |
Horari: 12.00h |
||
| 16/04/2024 | Presencial |
Sala d’actes Conselleria d’Empresa, Ocupació i Energia. Plaça de Son Castelló, 1 Palma |
Conselleria d’Empresa, Ocupació i Energia. Plaça de Son Castelló, 1 Palma |
Horari: 11.00h a 14.00h |
|
|
El Pla de Recuperació d’Espanya. Un impuls a la competitivitat de la Unió Europea |
14/03/2024 | En Línia i presencial |
Auditori Rafel del Pino C. Rafael Calvo, 39 A Madrid |
La Representació de la Comissió Europea a Espanya |
Horari: 9.30h a 15.00h |
| 16-18/04/2024 | En Línia i Presencial |
Maison du Bois, Av. des Volontaires 2, 1040 Etterbeek, Bèlgica |
Comissió Europea (DG Regio) |
Horari: 9.00h a 17.00h |
|
|
Jornada sobre comunitats energètiques i autoconsums col·lectius a Polígons industrials |
28/02/2024 | Presencial i En Línia |
Conselleria d’Empresa, Ocupació i Energia |
Oficina per a la Transició Energètica Institut Balear de l’Energia
|
Horari: 9.30h a 14.00h
|
|
Sessió Informativa 1a Convocatòria Programa Interreg NEXT-MED 2021-27 |
20/02/2024 | Presencial |
CaixaForum C. Eduardo Primo Yúfera, 1A València |
Interreg NEXT-MED | Horari: 9.45h a 17.00h |
| 06/02/2024 | En Línia | SEGITTUR | Horari: 11.00h | ||
| 06/02/2024 | Presencial |
CEIP Ses Marjades |
Acelera Pyme | Horari: 19.00h a 20.30h | |
| 06/02/2024 | En línia i Presencial |
Cambra Menorca Miquel Verí, 3A Maó |
Cambra de Menorca i Acelera Pyme | Horari: 9.30h a 10.30h | |
| 06/02/2024 | Presencial | PalmaActiva C Socors,22 | PalmaActiva i Joves Empresaris | Horari: 9.00h a 11.00h | |
| 26/01/2024 | En línia | Comissió Europea |
Horari:9.00h a 18.00h Idioma:anglès |
||
| 25-26/01/2024 | En línia i presencial | Centre Bit Menorca | Fundació Bit | ||
| Curs de transformació digital per a responsables d'empreses | 29/01/2024 | En línia i presencial | Cambra de Menorca | Cambra de Menorca | |
| Curs de Creació d'empreses | 16.01.2024 | En línia | Cambra de Comerç Mallorca | Horari: 9.30h | |
| Webinari sobre la convocatòria Ramón y Cajal | 11.01.2024 | En Línia | Agencia Estatal d'investigació (AEI) | Horari: 11.00h | |
| Jornada Intel·ligència Artificial i Ciberseguretat a l’empresa i l’Administració Pública | 15/12/2023 | Presencial | Sala d'actes Edifici Jovellanos UIB | Universitat de les Illes Balears (Facultat de Dret) | Horari: 9.30h a 18.30h |
| Recerca a la realitat. Solucions digitals als reptes europeus | 5-6/02/2024 | Línia | Presidència belga UE i la Comissió Europea | ||
| Networking Creativitat Compartida | 18/12/2023 | Línia | Oficina Acelera Pyme Rural Mallorca Activa - Consell de Mallorca | Horari: 18.00h | |
| Taller de Ciberseguretat per a pimes | 29/11/2023 | Presencial | Auditori Municipal Porreres | Oficina Acelera Pyme Rural Mallorca Activa - Consell de Mallorca | Horari: 19.00h a 20.30h |
| El programa Kit Digital pel sector comerç | 16/11/2023 | Línia | Red.es (medi propi adscrit al Ministeri d’Assumptes Econòmics i Transformació Digital) | Horari d’11.00h a 12.00h | |
| I-Talent, Gestió del Talent a l'empresa | 13/11/23 i 20/11/23 | Presencial | Conselleria d'Empresa, Ocupació i Energia | Institut d'Innovació Empresarial de les Illes Balears | Horari de 16:00h a les 19:00h |
| Webinar: Horizon Europe Balears Cluster 5 i 6 | 07/11/2023 | Línia | La Direcció General de Recerca, Innovació i Transformació Digital i el Centro para el Desarrollo Tecnológico y la Innovación (CDTI), amb el suport de la Fundació Bit | A les 10h | |
| Genera contingut de qualitat per Instagram de la teva campanya de Nadal | 14/11/2023 | Línia | Accelera Pime i el Consell Insular de Mallorca | A les 13:30h | |
| Programa I-Stars per a pimes turístiques | 15/11/2023 | Línia | I-STARS | Veure pàgina dels cursos | |
| Novembre IA. Intel·ligència Artificial al servei de les pimes | 03/11/2023 | Presencial | Auditori Parc Bit | Conselleria d’Economia, Hisenda i Innovació, a través de la Direcció General de Recerca, Innovació i Transformació Digital, i amb la col·laboració de la Fundació Bit. | Horari de 10.00h a 13.30h |
| Darrera cridada. Fons Next Generation 2024 | 26/10/23 | Línia | 7Experts | 12h | |
| Jornada d’Empreses Innovadores (Clústers Day 2023) | 10/11/23 | Presencial | Auditori del Parc Bit | Conselleria d’Economia, Hisenda i Innovació i la Direcció General de Recerca, Innovació i Transformació Digital, i amb la col·laboració de la Fundació Bit i les Agrupacions Empresarials Innovadores de les Illes Balears (AEIB) | De 9h a 14:30h |
| Consultes subvencions energia i canvi climàtic | Dimarts no festius | Línia | Conselleria d'Empresa, Ocupació i Energia | De 13:30h a 14:30h | |
| Intel·ligència Artificial al servei de les pimes | 03/11/23 | Presencial | Auditori del Parc Bit | Conselleria d’Economia, Hisenda i Innovació, a través de la Direcció General de Recerca, Innovació i Transformació Digital, i amb la col·laboració de la Fundació Bit | De 10h a 13:30h |
| Fòrum Tecnològic Mallorca 2023 | 26/10/23 | Presencial | Hotel Gran Melià Victòria | ASLAN | De 8:45h a 17:00h |
| Monitoritzant el trànsit circular | 9/11/23 | Presencial | Parc de Tecnologies Ambientals de Mallorca | IMPULSA BALEARS | A les 9h |
| Per què i com elevar l'ambició circular de la planta hotelera balear? | 16/10/23 | Presencial | FEHM | IMPULSA BALEARS | A les 9:30h |
| Capacitació i formació empresarial en innovació i sostenibilitat | Del 24/10/23 al 30/11/23 | Presencial | Sala de Formació de la Fundació Bit | Direcció General de Recerca, Innovació i Transformació Digital amb la col·laboració de la Fundació Bit | 12 jornades de 180 minuts en horari de 15h a 18h |
| Gestió de la sostenibilitat empresarial | 24/10/23 | Línia | Facultat d'Economia i Empresa i la Facultat de Turisme de la UIB, i Eticentre | De 18:00h a 19:30h | |
| Internet de les coses | 17/10/23 | Presencial | Sala de Premsa Parc Bit (Centre Empresarial Son Espanyol) | Conselleria d’Economia, Hisenda i Innovació, a través de la Direcció General de Recerca, Innovació i Transformació Digital, amb la col·laboració de la Fundació Bit | De 10:45h a 12:45h |
| Infoday Nacional CDTI Clúster 4 Industria 2024 | 19/10/23 | Presencial | Sala d'actes del CDTI | Centro para el Desarrollo Tecnológico Industrial | De 10h a 14h |
| RURAL'UP | Del 9/10/23 al 29/11/23 | Presencial | Centre BIT Raiguer-Inca | CaixaBank, l’IDI i SOIB, i la participació d’empreses del sector agrari i agroalimentari | De 17h a 20h |
| Guia de bones pràctiques en innovació per a Destinacions Turístiques Intel·ligents | 21/09/23 | Línia | SEGITTUR i la Fundació COTEC | De 12:30h a 14h | |
| Next Generation Innovators Summits | 10/10/23 | Presencial | Reina Sofía Museum Auditorium (Madrid) | Ministerio de Ciencia e Innovación | De 9h a 22:30h |
| Presentació del programa d'acceleració de startups | 12/09/23 | Línia | Escola d'Organització Industrial | A les 9h | |
| Curs d’estructuració de projectes d’innovació per a la presentació a convocatòries competitives 2023 | 7 sessions entre el 2 i el 20 d'octubre de 2023, sessions | Presencial | Parc Bit (Mallorca) i Centre Bit (Menorca) | Fundació BIT | |
| Innovació en el model de negoci: claus, metodologia i eines | 28/09/23 | En línia | FUEIB | Horari: de 12h a 14h | |
| La digitalització com a procés transformador del sector agro | 21/09/23 | Presencial | Centre Capvespre Sóller (Mallorca) | AnySolution,Cooperatives Agro-alimentàries Illes Balears, Cooperativa Agrícola de Soller i Mallorca New Potatoes | Horari: d'11h a 13h |
| De la sostenibilitat a la regeneració: com impulsar projectes sostenibles i transformadors | 14/09/23 | En línia | FUEIB | Horari: de 12h a 14h |
Jornada informativa Fons Tecnològic-Comerç
El passat 12 de maig de 2023 va tenir lloc la sessió informativa sobre els ajuts destinats a donar suport i impulsar la competitivitat i modernització, a través de la transformació digital i sostenible de les petites i mitjanes empreses de comerç i de les associacions sense ànim de lucre, tant de la convocatòria 2022 recentment concedida com de la prevista per al 2023.
Jornada CAEB-OIE: «Panorama general sobre els fons Next Generation EU»
El passat 9 de maig de 2023 va tenir lloc una jornada sobre el «Panorama general sobre els fons Next Generation EU», organitzada en el marc del conveni signat entre la Conselleria de Fons Europeus, Universitat i Cultura i la CAEB, en matèria de suport a les empreses de les Illes Balears per incrementar les seves possibilitats d'accés als fons europeus.
Cicle (IN) formatiu per a empreses
Sessions formatives i informatives «Els fons Next Generation EU, una oportunitat de transformació per a les empreses de les Illes Balears» dirigides a les pimes de la comunitat autònoma
L’objectiu d’aquestes sessions formatives és acostar a les pimes informació pràctica que els faciliti participar de les convocatòries d’ajudes finançades amb els fons Next Generation EU.
La finalitat és animar i assessorar a les empreses per a que preparin projectes per poder presentar-se a convocatòries d’ajudes públiques finançades amb fons europeus i no perdre l’oportunitat de trobar l’encaix dels seus projectes a cada una de les convocatòries.
El cicle es compon de tres sessions d’una hora i mitja, en les quals s’aborden temes d’especial interès per a les empreses d’una forma especialitzada i concentrada. Cada sessió es divideix en tres parts: una part formativa, seguida d’una altra de caràcter informatiu i, finalment, un torn obert de paraules amb l’objectiu de reservar un espai per a la resolució de dubtes i permetre el diàleg.
Primer cicle 2022:
Descarregar programa INSCRIPCIÓ
Materials del cicle: |
||
| Sessió 03/10/2022 | ||
|
Sessió 07/11/2022 |
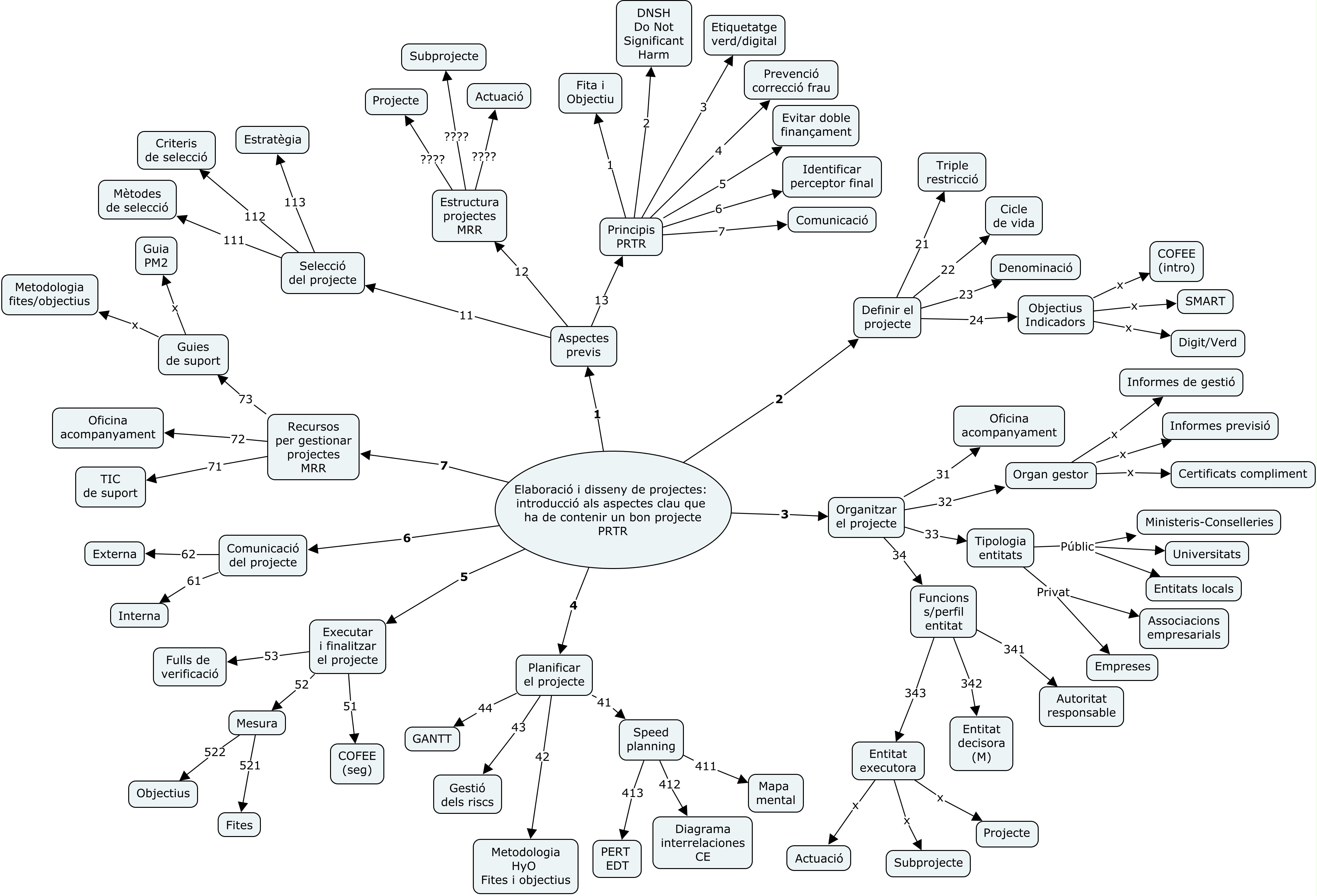
Altres documents d'informacio pràctica: Esquema projectes PRTR (visió estructura organismes gestors fins a empresa) Metodologia de gestió de fites i objectius del PRTR Guia de gestió de projectes (genèric - CE) v 3.0.1 |
|
|
Sessió 12/12/2022 |
||
| "Monitoritzant el trànsit circular" | 9/11/23 | Presencial | Parc de Tecnologies Ambientals de Mallorca | IMPULSA BALEARS | A les 9h |
| 16/10/23 | Presencial | FEHM | IMPULSA BALEARS | A les 9:30h | |
| Del 24/10/23 al 30/11/23 | Presencial | Sala de Formació de la Fundació Bit | Direcció General de Recerca, Innovació i Transformació Digital amb la col·laboració de la Fundació Bit | 12 jornades de 180 minuts en horari de 15h a 18h | |
| WEBINAR: "Gestió de la sostenibilitat empresarial" | 24/10/23 | Línia | Facultat d'Economia i Empresa i la Facultat de Turisme de la UIB, i Eticentre | De 18:00h a 19:30h | |
| Internet de les coses | 17/10/23 | Presencial | Sala de Premsa Parc Bit (Centre Empresarial Son Espanyol) | Conselleria d’Economia, Hisenda i Innovació, a través de la Direcció General de Recerca, Innovació i Transformació Digital, amb la col·laboració de la Fundació Bit | De 10:45h a 12:45h |
| Infoday Nacional CDTI Clúster 4 Industria 2024 | 19/10/23 | Presencial | Sala d'actes del CDTI | Centro para el Desarrollo Tecnológico Industrial | De 10h a 14h |
| RURAL'UP | Del 9/10/23 al 29/11/23 | Presencial | Centre BIT Raiguer-Inca | CaixaBank, l’IDI i SOIB, i la participació d’empreses del sector agrari i agroalimentari | De 17h a 20h |
| Guia de bones pràctiques en innovació per a Destinacions Turístiques Intel·ligents | 21/09/23 | Línia | SEGITTUR i la Fundació COTEC | De 12:30h a 14h | |
| Next Generation Innovators Summits | 10/10/23 | Presencial | Reina Sofía Museum Auditorium (Madrid) | Ministerio de Ciencia e Innovación | De 9h a 22:30h |
| Presentació del programa d'acceleració de startups | 12/09/23 | Línia | Escola d'Organització Industrial | A les 9h | |
| Curs d’estructuració de projectes d’innovació per a la presentació a convocatòries competitives 2023 | 7 sessions entre el 2 i el 20 d'octubre de 2023, sessions | Presencial | Parc Bit (Mallorca) i Centre Bit (Menorca) | Fundació BIT | |
| Innovació en el model de negoci: claus, metodologia i eines | 28/09/23 | En línia | FUEIB | Horari: de 12h a 14h | |
| La digitalització com a procés transformador del sector agro | 21/09/23 | Presencial | Centre Capvespre Sóller (Mallorca) | AnySolution,Cooperatives Agro-alimentàries Illes Balears, Cooperativa Agrícola de Soller i Mallorca New Potatoes | Horari: d'11h a 13h |
| De la sostenibilitat a la regeneració: com impulsar projectes sostenibles i transformadors | 14/09/23 | En línia | FUEIB | Horari: de 12h a 14h |
Jornada informativa Fons Tecnològic-Comerç
El passat 12 de maig de 2023 va tenir lloc la sessió informativa sobre els ajuts destinats a donar suport i impulsar la competitivitat i modernització, a través de la transformació digital i sostenible de les petites i mitjanes empreses de comerç i de les associacions sense ànim de lucre, tant de la convocatòria 2022 recentment concedida com de la prevista per al 2023.
Jornada CAEB-OIE: «Panorama general sobre els fons Next Generation EU»
El passat 9 de maig de 2023 va tenir lloc una jornada sobre el «Panorama general sobre els fons Next Generation EU», organitzada en el marc del conveni signat entre la Conselleria de Fons Europeus, Universitat i Cultura i la CAEB, en matèria de suport a les empreses de les Illes Balears per incrementar les seves possibilitats d'accés als fons europeus.
Cicle (IN) formatiu per a empreses
Sessions formatives i informatives «Els fons Next Generation EU, una oportunitat de transformació per a les empreses de les Illes Balears» dirigides a les pimes de la comunitat autònoma
L’objectiu d’aquestes sessions formatives és acostar a les pimes informació pràctica que els faciliti participar de les convocatòries d’ajudes finançades amb els fons Next Generation EU.
La finalitat és animar i assessorar a les empreses per a que preparin projectes per poder presentar-se a convocatòries d’ajudes públiques finançades amb fons europeus i no perdre l’oportunitat de trobar l’encaix dels seus projectes a cada una de les convocatòries.
El cicle es compon de tres sessions d’una hora i mitja, en les quals s’aborden temes d’especial interès per a les empreses d’una forma especialitzada i concentrada. Cada sessió es divideix en tres parts: una part formativa, seguida d’una altra de caràcter informatiu i, finalment, un torn obert de paraules amb l’objectiu de reservar un espai per a la resolució de dubtes i permetre el diàleg.
Primer cicle 2022:
Descarregar programa INSCRIPCIÓ
Materials del cicle: |
||
| Sessió 03/10/2022 | ||
|
Sessió 07/11/2022 |
Altres documents d'informacio pràctica: Esquema projectes PRTR (visió estructura organismes gestors fins a empresa) Metodologia de gestió de fites i objectius del PRTR Guia de gestió de projectes (genèric - CE) v 3.0.1 |
|
|
Sessió 12/12/2022 |
||
