SECOVIB

Herramienta de contabilidad vitivinícola

Descripción funcional

La funcionalidad de la aplicación consiste en gestionar todo el proceso de producción del vino así como los controles que realizan los organismos públicos para garantizar la marca de calidad que se otorga al producto. Por otra parte el sistema permite realizar los trámites asociados al control de forma automatizada mediante la integración con la plataforma SISTRA, llegando al nivel 5 de la administración electrónica.

En la aplicación se definen diferentes roles en función del papel que tiene cada actor. Así, los bodegueros pueden introducir la información de producción del vino (desde las entradas de uva al establecimiento hasta su comercialización), las denominaciones de origen pueden controlar la calidad del producto elaborado, mientras que la administración responsable puede recibir toda la información de seguimiento y control que necesita en tiempo real.

logo.png


Versión: 2.0
Licencia: Modified BSD

Tecnologia: 
J2EE
   Base de datos:  Oracle, PostgreSQL

Repositorio: IBIT

 

La operativa consiste en que cada vez que algún actor realiza una acción en el proceso de producción del vino lo ha de indicar a la aplicación, de esta forma se dispone de toda la información que se necesita para realizar los controles pertinentes sin volver a hacer la introducción de información. La idea es que sólo introduciendo una vez un dato, este se pueda recuperar para hacer consultas, para emplear en otras acciones y para realizar las tramitaciones con los organismos que lo requieren.

 

Características principales

- Permite gestionar la bodega en su día a día.


- Genera automáticamente los libros de la contabilidad para la Administración.

- Auto-completa los libros de Impuestos Especiales.

- Dota de herramientas para gestionar la Seguridad Alimentaria y los APPCCs de la bodega.

- Permite consultar la trazabilidad completa de cualquier partida en pocos segundos.

- Genera las declaraciones con la administración mediante SISTRA.

 

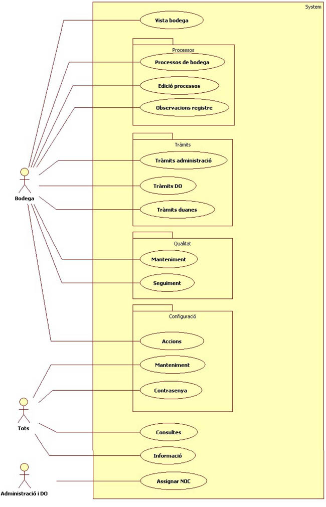
Esquema general de la aplicación

 

esquema

 

Capturas de pantalla

 

secovib
secovib
Trazabilidad
Vista de establecimiento
secovib
secovib
Vino disponible
Trámite electrónico con SISTRA