PortaFIB

PortaFIB es un portafirmas “digital” multientidad con suporte de flujos de firmas
 


Descripció funcional

PortaFIB es un portafirmas "digital" desarrollado en el departamento de Administración Electrónica de la Fundación Bit por encargo del Gobierno de las Islas Baleares.


Principales características

> Permite firmar documentos de tipo PDF

> Permite ficheros anexos al documento principal

> Soporte de cargos y colaboracodores de cargos

> Gestión de flujo de firmas y plantillas de flujo de firmas

> Realizar peticiones de firma vía web o WebServices, es decir, en trabas de un usuario persona o un usuario-aplicación.

> Multientidad (con una solo servidor se puede dar servicio a varias entidades, administraciones, empresas...)

> Avisos por mail o callback de ws

> Exportación de listados a ODS, Excel y CSV

> Plugin de Custodia y de Conversión de Documentos
> Delegación de Firmas y Colaboración en la revisión

 

Podéis descargaros una presentación introductoria con detalles del funcionamiento de PortaFIB haciendo clic aquí.

También podéis revisar el conjunto de Manuales de PortaFIB haciendo clic aquí.

_


Versión: 1.1.0
Licencia: GPLv3 & EUPL
Tecnología:
J2EE
Base de datos: Oracle / PostgreSQL / ...
Repositorio: _

Capturas de pantalla

_
_
_
Multientidad y Menú de Inicio

Menú Solicitante y opciones para|por una petición de firma

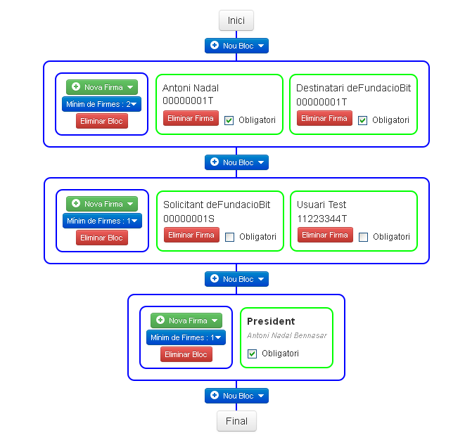
Plantilla de Flujo de Firmas

 

 

 

_
_
_
Menú Administrador y listado de Tipo de documento

Menú Administrador de Entidad y listado de peticiones caducadas

Vista Completa de una Solicitud de Firma