Torna

DRET D'ACCÉS A LA INFORMACIÓ PÚBLICA

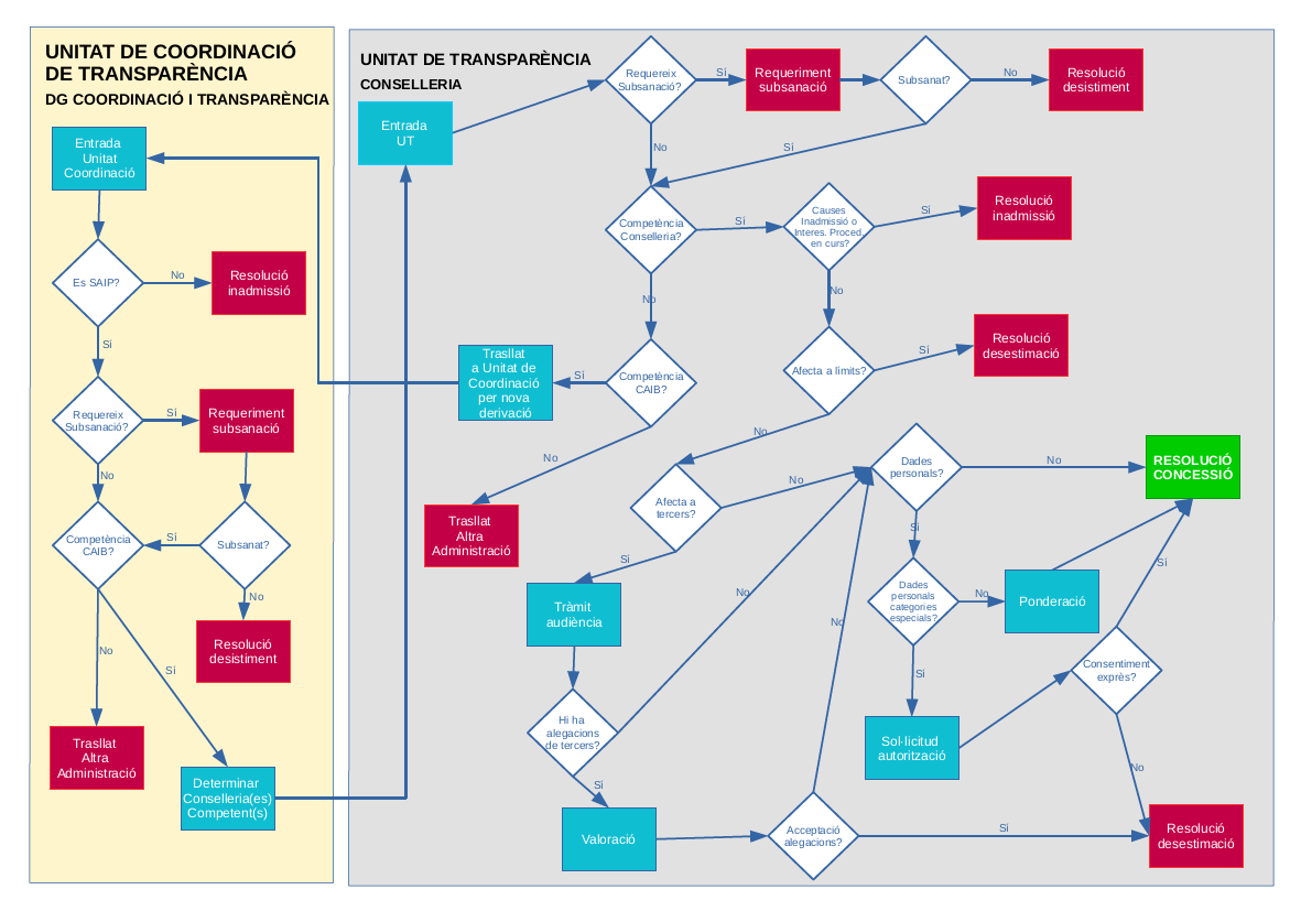
Dret d'accés a la informació pública > Resum del procediment


Feis clic sobre la imatge o aquí per descarregar el diagrama en format PDF.